После определения количества закупаемых ресурсов, возникает проблема определения оптимальной партии поставок. Стратегический подход к определению оптимального объема закупок возникает в связи с тем, что объем закупки непосредственно влияет на экономические показатели работы всего предприятия.
Влияние объема закупок на экономические показатели представлено в таблице 3.2:


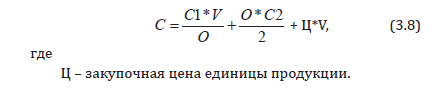
В силу того, что максимальные расходы с организацией закупок приходятся на транспортные операции и обеспечение сохранности приобретенных материальных ресурсов, то в качестве критерия оптимальности выбирают минимум суммы транспортно-заготовительных расходов и расходов на хранение. И транспортно-заготовительные расходы, и расходы по хранению зависят от размера заказа, однако характер зависимости каждой из этих статей расходов от объема заказа разный.
Для решения этой задачи Уилсоном (англ. R. H. Wilson) была разработана методика расчета оптимальной партии поставки (англ. Economic Order Quantity, EOQ), известная также как EOQ-модель или формула Уилсона, под которой понимают количество партии товаров, позволяющая сократить до минимума ежегодную общую сумму расходов на покупку, доставку и хранения материалов и в основе которой лежит функция совокупных
расходов:

Практическое применение EOQ модели предполагает ряд ограничений, которые должны быть соблюдены при расчете оптимальной партии поставки:
Определив размер заказа, можно определить следующие параметры:


Формула оптимальной партии закупок может видоизменяется в соответствии с конкретными условиями деятельности предприятия.
Наиболее часто рассматриваются следующие варианты работы предприятия:
Если производственные запасы пополняются не мгновенно, а в течение определенного периода времени (как правило, данный случай имеет место при пополнении запасов за счет собственного производства), то используется следующая формула для расчета наиболее экономичного размера заказа:

В этом случае принимаются допущения во многом схожие с допущениями модели Уилсона:
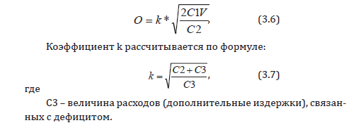
В условиях дефицита товаров оптимальный объем закупки, рассчитанный по формуле (1) корректируется на коэффициент k, учитывающий расходы, связанные с дефицитом:

Затраты на дефицит складываются из издержек, связанных с простоем оборудования из-за нехватки материальных ресурсов, сумм штрафных санкций, выплачиваемых предприятием при невозможности удовлетворения спроса, сумм недополученной прибыли из-за нехватки определенных ресурсов или падения репутации организации.
3. В условиях возможного получения скидок:

В последнем случае задача решается в три этапа. На первом этапе на основе заданных условий, по формуле EOQ, определяется оптимальный размер поставки. На втором этапе по формуле суммарных затрат определяются суммарные затраты по каждому предложению, при условии включения в эту формулу соответствующего оптимального размера поставки, предлагаемой цены и объема приобретения. На третьем этапе выбирается предложение с наименьшими суммарными затратами и соответствующим размером поставки.